Giới thiệu
Rộn ràng khai xuân – Vững bước tiên phong
Trong không khí hân hoan chào đón Xuân Bính Ngọ 2026, tối ngày 07/3/2026, Viện Đào tạo và Khoa học ứng dụng Miền Trung đã long trọng tổ chức buổi gặp mặt đầu năm tại Sala Grand Tuy Hòa Hotel,...
Xem thêm
Rộn ràng khai xuân – Vững bước tiên phong
Trong không khí hân hoan chào đón Xuân Bính Ngọ 2026, tối ngày 07/3/2026, Viện Đào tạo và Khoa học...
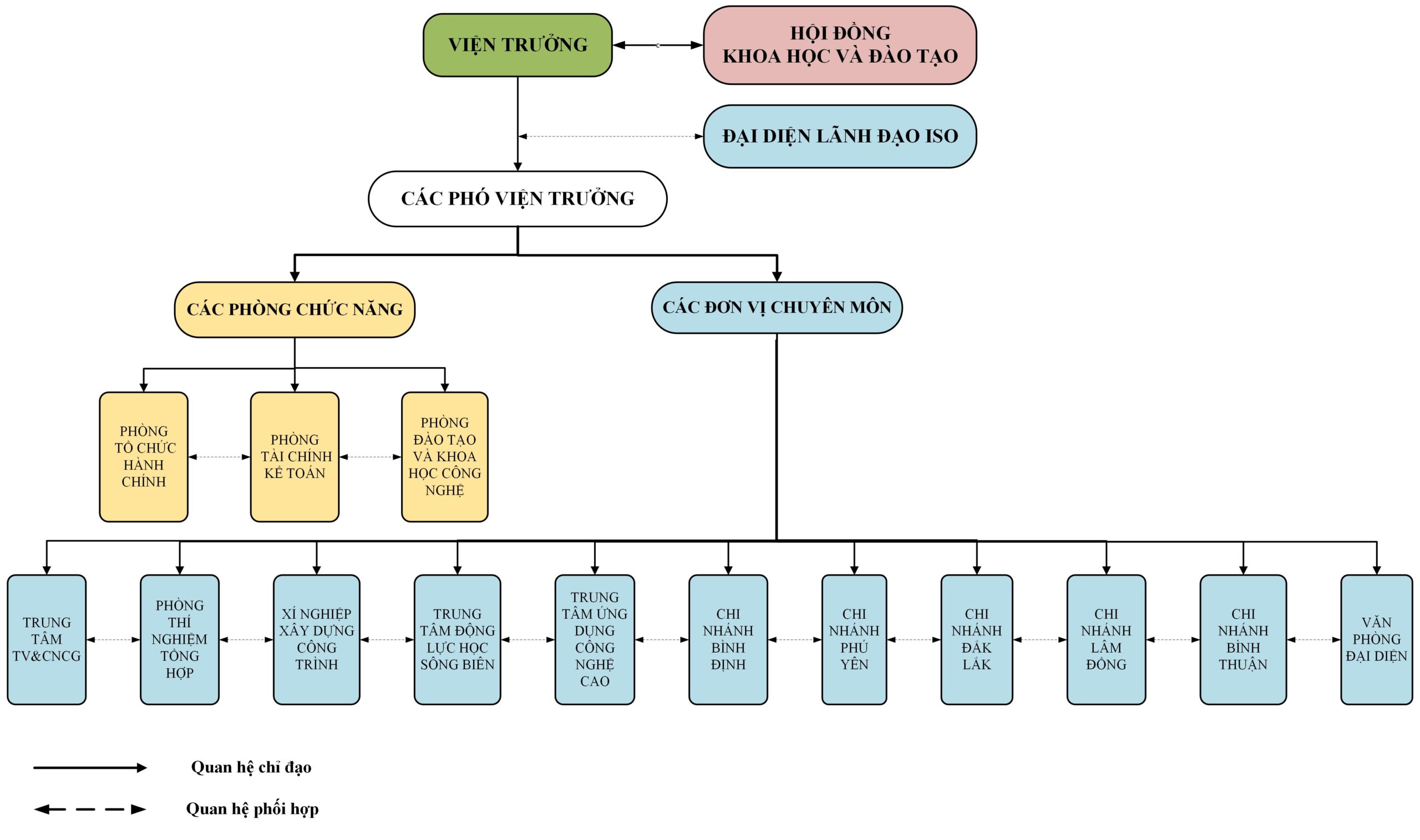
Xem thêmCơ cấu tổ chức của Viện Đào tạo và Khoa học ứng dụng Miền Trung
Viện Đào tạo và Khoa học ứng dụng Miền Trung là đơn vị trực thuộc Trường Đại học Thuỷ lợi được thành...
Xem thêmTháng 7 đến với Côn Đảo
Tháng 7, tháng của tri ân, của tình nghĩa, của “uống nước nhớ nguồn”. Tháng của mọi người Việt Nam...
Xem thêmCựu sinh viên Khóa 14 Theo dấu chân các Đoàn ĐH
Thực hiện công tác kết hợp giảng dạy học tập và NCKH & PVSX trong phạm vi cả nước. Trường...
Xem thêm
